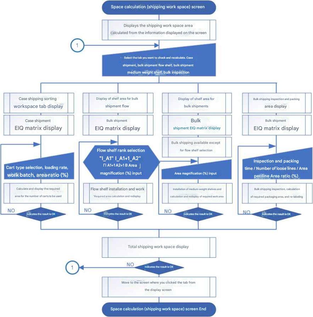
Tera Calculation 2 Automatic Distribution Center Size Calculation Flowchart



 

Intro

Chapter 4 Tera Calculation 2 - Calculating the size of a distribution center
Tera Calculation 2 is available in two versions: automatic calculation (for calculating distribution center size) and manual calculation.

Learn the procedures and methods for calculating building and site area with the automatic calculation,
read the analysis and aggregation data from Tera Calculation 1 with the manual calculation, and use the Tera Calculation 3 software to calculate the area yourself, referring to the Tera Calculation 2 automatic calculation.

Initial review:
In the initial stages of development, I was satisfied with automatic calculation alone,
but I realized that with this software configuration, Tera Calculation 1 would not allow me to learn how to calculate the area of ​​logistics equipment, so
I added the Tera Calculation 3 manual calculation software.