Section 2 Shipping Data Processing




It is not possible to design a logistics system by aggregating only the items in the shipping data.

Tera Calculation 0 distinguishes between case shipments and bulk shipments, calculates the conversion of bulk shipments, and ranks shipping destinations and items.





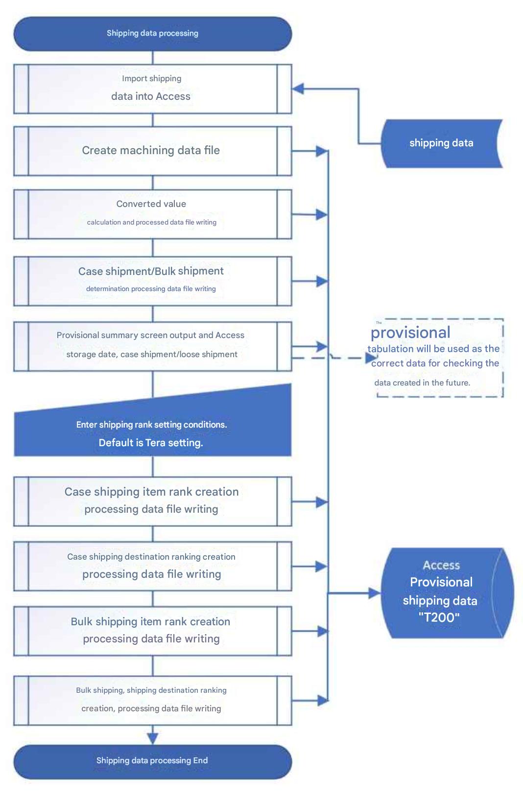
Item 1 : Importing shipping data

Importing data into Access is called importing, and extracting data from Access is called exporting. In
"Tera 
Calculation 0," importing shipping data ( Excel ) into Access and creating the " T000_Shipping Data" table is called importing shipping data. Access is initialized ( Access is empty) before importing " T000_Shipping Data," so at the time of import , only the " T000_Shipping Data" table exists in Access .


 Item 2: Calculate each conversion value from the number of items

 
 The first step performed by the Tera Calculation 0 data processing software is to calculate conversion values ​​for the number of cases, PL number, volume, and weight, which are not included in the shipping data.



The formula is:

Case conversion = Bulk quantity / Case quantity
PL conversion = Case conversion / PL case quantity
Volume conversion = Case conversion * Case volume
weight conversion = Case conversion * Case weight.


Conversion values ​​are recorded for each record .
 



 Item 3: Distinguishing between case shipments and bulk shipments

 
 Distribution centers handle cargo in PL, case, and bulk shipments.
Tera calculations analyze and aggregate case shipments separately from bulk shipments
because the work and storage methods at distribution centers differ between case and bulk shipments.

The calculation is as follows

: 1. If the quantity is less than one case, it is bulk shipment (case conversion < 1).
2. If the quantity is one case or more and there is no decimal point, such as 1. or 5, it is case shipment
      (case conversion > = 1 and bulk quantity modulo case quantity = 0).
3. If the quantity is one case or more and there is a decimal point, such as 1.1. or 5.3, it is case bulk shipment
      (case conversion > 1 and bulk quantity modulo case quantity < > 0)
. 4. In the case of 3., the integer portion is treated as case shipment, and the decimal portion as bulk shipment.
     Number of cases in a case shipment = Int (bulk quantity / case quantity).
      Number of bulk shipments in a bulk shipment = bulk quantity - (case conversion * case quantity).

Calculation example
: When shipping 9 bulk shipments of product B, which has a 5-case quantity, to destination A, 1 case and 4 bulk shipments are shipped.
At this time, the work at the distribution center is as follows: 1 case is shipped in bulk from the inventory area
mixed with the same items for other shipping destinations and sorted in the sorting area, 4 loose items are picked and shipped from the flow shelves or medium-weight shelves in the shipping work area. The distinction between case shipments and loose shipments is calculated on a record-by-record basis. PL unit calculations can be calculated as needed from the conversion value.

Note:
In small-scale centers, 2 case shipments and 3 loose shipments may be shipped directly from the inventory area at once, but
Tera calculations are calculated assuming a distribution center where case-based shipments and loose-based shipments are separated.

These calculation results are saved in the "T110_Classification Conversion" table.




In the above table,
"Row C" means the number of case shipments, "Row B" means the number of loose shipments, and "Row G" means the number of cases + loose shipments.
The first digit C, B, and G represent the shipping classification, the second digit Row = number of rows, Ba = number of loose items, Ke = case conversion, PL = pallet conversion, Volume = volume conversion, and Weight = weight conversion.

 Item 4: Rank

 Ranking items

The ranking ratio is
A1
 rank 50 %,
A2 rank 20 %,
B rank 15 % ,
C rank 10 %,
D rank 5%
. 
The ratio of each rank can be changed, but the total must be 100% .

Tera calculation aggregates all shipping data by item and ranks it with a sequential number, starting with the most flowing items. This ranking is the same method as ABC analysis. While
ABC
 analysis uses three rank categories, Tera calculation uses five.
This is because the more rank categories there are for the distribution center's operational settings and equipment settings, the easier it is to build a system.

From experience , 10 categories are too many, and five is considered appropriate.
Items used for ranking include "number of records (number of rows)," "number of loose items," "case conversion," " PL conversion," "volume conversion," and "weight conversion," but which to choose is open to debate. In

Tera
 settings,
Tera calculation 1
sets case shipments to "case conversion" and loose items to "number of rows," while

Tera calculation 2 sets
both case and loose items to " PL conversion." Using the

Tera calculation software, we compared the settings for the items used for ranking, but the differences in the aggregation results were so small that we could say that this setting should not be chosen.
Case shipments use case conversion, and loose items use number of rows .
 

Ranking shipping destinations

The method for ranking destinations is the same as for item rankings, with five categories.
The same ratio settings (Tera settings) are used for ranking destinations as for item rankings.
The ratios and rank keys used for ranking can be set.

Create the "T200" table by linking "T180" and "T110" to "Shipping Data".

After creating " T110_Division Conversion" and " T180_EIQ Rank" as described above, link these two tables with " T000_Shipping Data" to create a new " T200 " table. The reason for not using the link on the left is that using the "T200" table simplifies SQL statement creation and improves processing speed due to software reasons. Tera Calculation 1 and 2 only access the "T200" table to perform analysis and aggregation, while Tera Calculation 0 does not create the " T200 " table. Linking " T110_Division Conversion" and " T180_EIQ Rank" with "Shipping Data" has the advantage of reducing access capacity, however...


Item 5: Table File Layout

 
The contents from "Row sequence number" to "Case weight" are the same as the shipping data,
"Dummy" is Null and is an item used to enter calculation categories when Tera calculation processes calculations.
(Null means that no information is entered at all) From "Shipping unit" onwards is data created by Tera calculation 0.

"C" in "Row C" is the group of case shipments, "B" in "Row B" is the group of loose shipments, and "G" in "Row G" is the group combining case shipments and loose shipments.
Row number 1 is a case shipment and the loose shipment item column will be 0 or null. Row number 3 is a loose shipment and the case shipment item column will be 0 or null.
"From CE ranking" to "CI rank" is rank information for case shipments, "From BE ranking" to "CE rank" is rank information for loose shipments and is used for tera calculation 1, and "GPLE ranking" to "GPLI rank" is rank information used for calculating tera calculation 2.
Tera Calculation 1 separates the ranks into case shipments and bulk shipments, while Tera Calculation 2 ranks the total value of case shipments and bulk shipments using pallets as a key (explained in the Tera Calculation 2 chapter). The
"G row" of row number 23329 is 2. Row number 23329 indicates that there are two shipping operations, one for case shipments and one for bulk shipments.
 

  Ranking Key
 
 The ranking key is the numerical value used as the basis for ranking (ranking is achieved by aggregating the rank key).

If the rank key is bulk quantities, the ranking is based on the bulk quantities.
If the rank key is case quantities, the ranking is based on case conversions.

Tera Calculation 1 targets peak shipping dates.
The ranking key for bulk shipments is the number of rows, and for case shipments, the ranking key is the case conversion.
This is used to calculate the shipping capacity of the inventory-to-shipping work area.

Tera Calculation 2 targets the average of all shipping data, and the ranking key for both bulk and case shipments is the product liability (PL) conversion.
Distribution center size calculations are primarily performed from receiving to inventory, which often involves calculating storage volume, such as product liability and volume.

While there is much debate about what ranking key to use, the author believes any choice is acceptable.

Observations

By changing the ratio and rack division key in Tera Calculation 2_Distribution Center Size Calculation,
you can check the change in distribution center area. (Calculation results are displayed in 1-2 minutes.)

The ranking is separated into case shipments and bulk shipments,
because case shipments and bulk shipments have different operational procedures.

If case shipments and bulk shipments are not distinguished,
bulk shipments will rank higher when aggregated based on the number of shipments,
while case shipments will rank higher when aggregated based on case equivalents, resulting in a contradiction.

Tera Calculation
ranks bulk shipments and case shipments according to their respective circumstances,
and selects a method for analyzing and aggregating bulk shipments and case shipments separately.
However, when calculating inventory, we determined that averaging all shipping data (bulk shipments + case shipments) is more reasonable.

ABC analysis divides logistics volume into three ranks, from high to low flow: A rank 70%, B rank 20%, and C rank 10%,
but we feel that three ranks are not enough distinctions.

Based on experience, a five-rank division allows for a fair division of equipment allocation and operational classifications.


Specific Steps for Ranking

Example of Item Ranking and Case Shipment

1. Specify the item rank key.
Rank keys are items used to compare quantities, including number of shipments, bulk quantities, case equivalents, product liability equivalents, volumetric equivalents, and weight equivalents. (Weight equivalents are rarely used.)

In Tera settings, case equivalents are used as the key for case shipments, and number of shipments is used as the key for bulk shipments.

2. Assign a quantity ratio to each rank.
Tera settings are divided into five ranks: A1 rank 50%, A2 rank 20%, B rank 15%, C rank 10%, and D rank 5%.

3. Aggregate all records by case shipment item.
Sort the item aggregates by quantity and rank them by quantity.
Calculate the cumulative quantity and cumulative quantity ratio according to the order, and rank them according to the rank division ratio specified in step 2.
Link this item ranking and rank to each record in the shipping data.
By linking, the item rank and ranking for each record in the shipping data are known.

4. Calculate the destination rank for case shipments. The calculation method is the same as in 3.

5. Calculate the item rank and destination rank for bulk shipments. The calculation method is the same as in 3.

6. Refer to the "T180_EIQRank" table for each rank classification.
 


T180_EIQRank is the Access table name, CERank is the destination rank of case shipments, and CIRank is the item rank of case shipments..
 

Item 6:. Supplementary Information Regarding Shipping Data

Generally, calculations are based on the number of records = number of issues, but
Tera calculations use different units for the number of records and number of issues.
A record refers to a row of shipping data, and the number of issues refers to the number of times an issue is performed.
If one record contains one case and three loose shipments, one issue occurs for the case shipment and one issue occurs for the loose shipment.
Tera calculations count two issues per record.
Typically, storing a product on a shelf is called "stocking," and removing a product is called "shipping."
The terms "stocking" and "shipping" are used for both the storage space shelf and the workspace shelf.
To avoid duplication, this book
will refer to storing products on a storage space shelf as "storage storage" and removing products from the storage space shelf as "shipping out."

The allocation of shipped-out products to their respective collection destinations is called "sorting" (also called "sowing"). The process of storing (replenishing) shipped-out products on the shelves of the shipping workspace and then shipping (picking) them from those shelves to their respective collection destinations is called "picking."

The word "sorting" is often used to mean both sorting (sowing) and picking (picking). From now on, in this book, sorting = sowing, picking = picking, and sorting = sowing + picking.

Tera Calculation deals with distribution center systems and does not address transportation and delivery after loading onto vehicles.
For details on transportation and delivery, please refer to other works.

All shipping data analysis and aggregate figures use double precision (the highest precision available on PCs). However, since the calculation results go through multiple calculation processes, errors are unavoidable. We ask for your understanding in such cases. (We have not currently confirmed any displays with errors.) The
screen display is rounded to the nearest integer for ease of viewing, but the software maintains double precision.

Distribution centers are required to be able to handle peak-hour workloads, and if they cannot, countermeasures are necessary.
This includes accelerating work and increasing staff. Please consider the peak-hour aggregate figures in Tera Calculation when considering the implementation of peak-hour countermeasures.
The peak time period for each process is determined based on the shipping time in the shipping data, and shipping must be completed by the specified shipping time. Therefore, it is important to note that the start and end times of upstream processes related to shipping will differ .

Dedicated delivery (company delivery) and dedicated courier delivery
(company delivery) are delivery systems in which the shipper or carrier reserves its own dedicated delivery route and delivery truck.
Courier delivery is a delivery system in which the carrier reserves its own fixed delivery route and truck, and the shipper requests delivery on a case-by-case basis.
 
Chapter 2 Tera Calculation 0 Shipping Data Processing